Верхне-Волжское межрегиональное управление Росприроднадзора

Нормативно-правовые акты

1. Федеральный закон от 10.01.2002 N 7-ФЗ (ред. от 28.12.2025).pdf

PDF , 909.85 Kb

05.02.2026 03:53

2. Федеральный закон от 24.06.1998 N 89-ФЗ (ред. от 28.12.2025).pdf

PDF , 718.35 Kb

05.02.2026 03:53

3. Приказ Минприроды России от 10.12.2020 N 1043 (ред. от 29.04.pdf

PDF , 676.06 Kb

05.02.2026 03:53

4. Постановление Правительства РФ от 31.05.2023 N 881 (ред. от.pdf

PDF , 460.97 Kb

05.02.2026 03:53

5. Постановление Правительства РФ от 22.05.2025 N 710 Об утвер.pdf

PDF , 196.05 Kb

05.02.2026 03:53

6. Письмо Росприроднадзора от 27.03.2017 N АА-06-02-36_6198.pdf

PDF , 162.4 Kb

05.02.2026 03:53

7. Приказ Росприроднадзора от 20.06.2019 N 334 (ред. от 17.07.2.pdf

PDF , 148.23 Kb

05.02.2026 03:53

Как уплатить плату за негативное воздействие на окружающую среду

Кто платит за НВОС

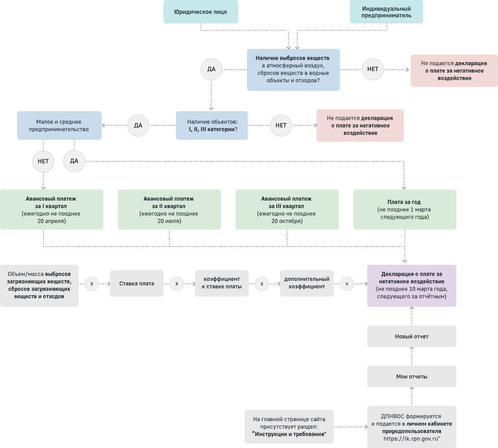
Плату за негативное воздействие на окружающую среду вносят юридические лица и индивидуальные предприниматели, осуществляющие деятельность, оказывающую негативное воздействие на окружающую среду, за исключением юридических лиц и индивидуальных предпринимателей, осуществляющих хозяйственную и (или) иную деятельность исключительно на объектах IV категории.

В случае наличия у юридического лица или индивидуального предпринимателя одновременно объектов НВОС IV категории и объектов, относящихся к иным категориям (I, II, III), плата должна исчисляться и вноситься по всем таким объектам, включая объекты IV категории.

Плательщики ПЛАТЫ ЗА НВОС при размещении отходов определены в ст. 16.1 Федерального закона от 10.01.2002 № 7-ФЗ «Об охране окружающей среды».

За что взимается плата за НВОС

Плата взимается за следующие виды негативного воздействия на окружающую среду:

- выбросы загрязняющих веществ в атмосферный воздух стационарными источниками;

- сбросы загрязняющих веществ в водные объекты;

- хранение, захоронение отходов производства и потребления (размещение отходов), в том числе складирование побочных продуктов производства, признанных отходами в соответствии с пунктом 8 статьи 51.1 Федерального закона от 10.01.2002 №7-ФЗ «Об охране окружающей среды», хранение вскрышных и вмещающих горных пород, признанных отходами производства и потребления в соответствии со статьей 23.5 Закона Российской Федерации от 21.02.1992 №2395-1 «О недрах», а также размещение побочных продуктов животноводства, признанных отходами в соответствии с частью 6 статьи 5 Федерального закона от 14.07.2022 №248-ФЗ «О побочных продуктах животноводства и о внесении изменений в отдельные законодательные акты Российской Федерации».

Когда платить и какую отчётность подавать

Декларация о плате за негативное воздействие на окружающую среду за отчетный период представляется в территориальный орган Росприроднадзора по форме и в порядке, установленном приказом Минприроды России от 10.12.2020 № 1043.

Декларация представляется в срок не позднее 10-го марта года, следующего за отчетным. Декларация за отчётный период 2025 года представляется не позднее 10.03.2026.

ПЛАТА ЗА НВОС исчисленная по итогам отчетного периода вносится не позднее 1-го марта года, следующего за отчетным периодом. ПЛАТА ЗА НВОС за отчетный период 2025 года вносится не позднее 01.03.2026.

Лица, обязанные вносить плату, за исключением субъектов малого и среднего предпринимательства, вносят квартальные авансовые платежи (кроме четвертого квартала) не позднее 20-го числа месяца, следующего за последним месяцем соответствующего квартала текущего отчетного периода.

Плата за выброс и сброс загрязняющих веществ вносится по месту нахождения стационарного источника. Плата за размещение отходов, в том числе побочных продуктов производства, признанных отходами в случае, установленном подпунктом 1 пункта 8 статьи 51.1 Федерального закона от 10.01.2002 №7-ФЗ «Об охране окружающей среды», а также вскрышных и вмещающих горных пород, признанных отходами в соответствии со статьей 23.5 Закона Российской Федерации от 21.02.1992 №2395-1 «О недрах», вносится лицами, обязанными вносить плату, по месту нахождения объекта размещения отходов.

Плата за складирование побочных продуктов производства, признанных отходами в случае, установленном подпунктом 2 пункта 8 статьи 51.1 Федерального закона от 10.01.2002 №7-ФЗ «Об охране окружающей среды», вносится лицами, обязанными вносить плату, по месту нахождения объекта, на котором осуществлялось складирование указанных побочных продуктов производства.

Плата за размещение побочных продуктов животноводства, признанных отходами в соответствии с частью 6 статьи 5 Федерального закона от 14.07.2022 №248-ФЗ «О побочных продуктах животноводства и о внесении изменений в отдельные законодательные акты Российской Федерации», вносится по месту выявления нарушений, указанных в части 6 статьи 5 указанного Закона.

Как рассчитать плату за НВОС

ПЛАТА ЗА НВОС = объем или масса выбросов загрязняющих веществ, сбросов загрязняющих веществ либо объем или масса размещенных в отчетном периоде отходов производства и потребления Х ставку платы Х коэффициент к ставкам платы Х дополнительный коэффициент.

Ставки платы утверждены Распоряжением Правительства РФ от 10.07.2025 № 1852-р, Постановлением Правительства РФ от 30.04.2025 № 595.

Коэффициенты установлены статьей 16.3 Федерального закона от 10.01.2002 № 7-ФЗ «Об охране окружающей среды», дополнительные коэффициенты - Постановлением Правительства РФ от 10.07.2025 № 1034.

Правила исчисления и взимания платы, утверждены Постановлением Правительства Российской Федерации от 31.05.2023 № 881.

Особенности исчисления и взимания платы за выбросы загрязняющих веществ, образующихся при сжигании на факельных установках и (или) рассеивании попутного нефтяного газа определяются Постановлением Правительства РФ от 22.05.2025 № 710.

Как подать ДПНВОС в личном кабинете природопользователя

Декларация о плате за негативное воздействие на окружающую среду формируется и подается лицами, обязанными вносить плату, посредством Личного кабинета природопользователя, который размещен по ссылке https://lk.rpn.gov.ru/

На главной странице выбираем раздел «Мои отчеты», нажимаем кнопку «Новый Отчет» и далее выбираем отчет «Декларация о плате за негативное воздействие на окружающую среду (с 2025 года)». Далее последовательно заполняем необходимые разделы Декларации о плате.

На главной странице также вы можете перейти в раздел «Инструкции и требования» где расположены все инструкции по созданию и отправке отчетов в Росприроднадзор. Для формирования и отправки Декларации о плате необходимо воспользоваться «Инструкцией по формированию декларации о плате за негативное воздействие на окружающую среду в личном кабинете природопользователя». 

Как уплатить за НВОС

Банковские реквизиты для перечисления платы за негативного воздействия на окружающую среду в Управление Росприроднадзора по Республике Саха (Якутия):

Управление Федеральной службы по надзору в сфере природопользования по Республике Саха (Якутия)

Юридический адрес: 677007, РС (Я), г. Якутск, пр. Ленина, д.35;

Почтовый адрес: 677007, РС (Я), г. Якутск, пр. Ленина, д.35.

Банковские реквизиты:

УФК по Республике Саха (Якутия) (Управление Росприроднадзора по Республике Саха (Якутия), л/с 04161781030);

ИНН/КПП 1435152480/143501001;  БИК 019805001;

Р/с 03100643000000011600 К/с 40102810345370000085;

ОКЦ № 6 ДГУ БАНКА РОССИИ// УФК по Республике Саха (Якутия), г Якутск.

ОКТМО: указывается ОКТМО муниципального района (улуса), где находится объект негативного воздействия на окружающую среду. ОКТМО должно быть районное, а не конкретного населенного пункта.

Коды бюджетной классификации:

04811201010016000120 – плата за выбросы загрязняющих веществ в атмосферный воздух стационарными объектами;

04811201030016000120 - плата за сбросы загрязняющих веществ в водные объекты;

04811201041016000120 - плата за размещение отходов производства

04811201042016000120 - плата за размещение твердых коммунальных отходов

04811201070016000120 - плата за выбросы загрязняющих веществ в атмосферный воздух стационарными объектами, образующихся при сжигании на факельных установках и (или) рассеивании попутного нефтяного газа.

Невнесение в установленные сроки платы за НВОС влечет за собой административную ответственность, предусмотренную статьей 8.41 КоАП Российской Федерации, а также уплату пеней.

Приказом Федеральной службы по надзору в сфере природопользования от 20.06.2019 №334 «Об утверждении порядка зачета и возврата сумм излишне уплаченной (взысканной) платы за негативное воздействие на окружающую среду» утверждены следующие формы документов:

1. Акт сверки расчетов сумм платы за негативное воздействие на окружающую среду;

2. Заявление о зачете сумм излишне уплаченной (взысканной) платы за негативное воздействие на окружающую среду;

3. Заявление о возврате сумм излишне уплаченной (взысканной) платы за негативное воздействие на окружающую среду.

Прояснить вопросы по декларации платы за негативное воздействие на окружающую среду можно связавшись с контактным центром Росприроднадзора. Номер контакт-центра – 8 (495) 565-34-38.